LED čítač so SMD súčiastkami

Alexaner Kotenko z Ukrainy mi poslal jeho profesionálnu dosku plošných spojov pre SMD súčiastky. Je perfektná!

Kontaktné informácie na autora:
Kotenko Alexaner
ARTdesign
web: artdesigns.narod.ru
e-mail: artdesigns@ukr.net

PCB bola vytvorená pomocou SprintLayout 4.0.

DPP s rozmermi 50x34 mm:

PCB

Horná časť dosky:

Upper PCB

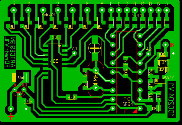
Rozmiestnenie súčiastok na plošnom spoji:

Components